
파일의 종류
리눅스 파일의 종류는 목적에 따라 일반파일, 디렉터리, 심벌릭링크, 장치 파일로 구분됩니다.
일반 파일
일반 파일은 데이터를 저장하는 데 주로 사용합니다. 텍스트 파일, 실행 파일, 이미지 파일 등 리눅스에서 사용하는 대부분의 파일은 일반 파일에 해당합니다.
디렉터리
리눅스에서 디렉터리도 파일로 취급합니다. 디렉터리 파일에는 해당 디렉터리에서 저장된 파일이나 하위 디렉터리에 대한 정보가 저장됩니다.
심벌릭 링크
심벌릭 링크는 원본 파일을 대신하도록 원본 파일을 다른 파일명으로 지정한 것으로 윈도우의 바로가기와 비슷합니다.
장치 파일
리눅스에서는 파드디스크나 키보드 같은 각종 장치들도 파일로 취급합니다. 장치 파일(device file)은 리눅스 시스템에 부착된 장치를 관리하기 위한 특수 파일입니다. 대부분의 장치 파일은 /dev 디렉터리에 위치합니다.
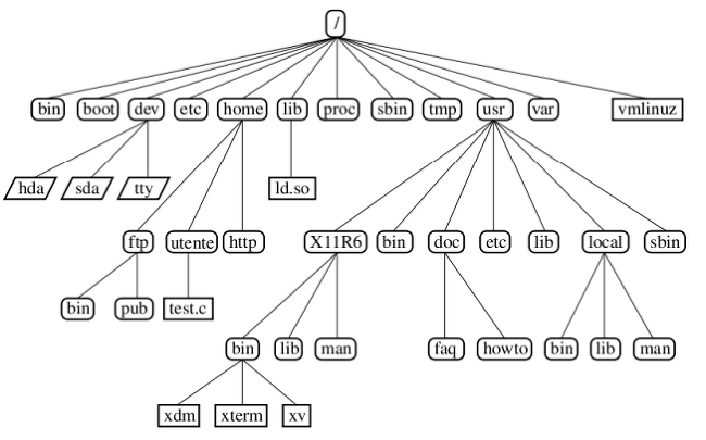
디렉터리 계층 구조
리눅스에서는 파일을 효율적으로 관리하기 위해 디렉터리를 계층적으로 구성하는데 이를 트리구조라고 합니다.

최상단에 루트 디렉터리(/)가 있고, 그 아래에 bin, etc, usr, home, boot 같은 디렉터리가 있습니다.
디렉터리의 주요 기능
|
dev(device) |
장치 파일이 담긴 디렉터리이다. |
|
home |
사용자 홈 디렉터리가 생성되는 디렉터리이다.(로그인 시 처음 위치하는 경로) |
|
opt(optional) |
추가 패키지가 설치되는 디렉터리이다.(서드파티 프로그램 설치 경로) |
|
root |
root 계정의 홈 디렉터리이다. 루트(/) 디렉터리와 다른 것이므로 혼동하지 않도록 한다. |
|
usr(unix |
기본 실행 파일과 라이브러리 파일, 페더 파일 등 많은 파일이 있다. |
|
boot |
부팅에 필요한 커널 파일을 가지고 있다. (운영제체 실행 파일) |
|
etc |
리눅스 설정을 위한 각종 파일을 가지고 있다. (시스템 설정 파일) |
|
tmp(temporary) |
시스템 사용중에 발생하는 임시 데이터가 저장된다. 이 디렉터리에 있는 파일은 재시작하면 모두 사라진다. |
|
var(variable) |
시스템 운영 중에 발생하는 데이터나 로그 등 내용이 자주 바뀌는 파일이 주로 저장된다. |
절대 경로와 상대 경로
리눅스 파일 시스템에서 디렉터리 계층 구조에 있는 특정 파일이나 디렉터리의 위치를 나타내는 것을 경로명(path name)이라고 합니다. 경로명에서 각 경로를 구분하는 구분자는 /을 사용합니다. 경로명의 가장 앞에 있는 /는 루트 디렉터리를 뜻합니다.
절대 경로
- 반드시 /으로 시작한다.
- 루트 디렉터리부터 시작하여 특정 파일이나 디렉터리의 위치까지 이동하면서 거치게 되는 모든 중간 디렉터리의 이름을 표시한다.
- 특정 위치를 가리키는 경로명은 항상 동일하다.
ex)
/usr/bin
/home/nerd/다운로드
상대 경로
- / 이외의 문자로 시작한다.
- 현재 디렉터리를 기준으로 서브 디렉터리로 내려가려면 그냥 서브디렉터리명을 추가한다.
- 현재 디렉터리를 기준으로 상위 디렉터리로 가려면 ..(마침표 두 개)를 추가한다.
- 상대 경로명은 현재 디렉터리가 어디냐에 따라 달라진다.
ex)
../bin : 현재 디렉터리에서 상위 디렉터리로 이동하여 상위 디렉터리 밑에 있는 bin 리디렉터리로 이동
./bin : bin이라는 디렉터리와 같은 위치에 있는 디렉터리이다. ./는 현재 디렉터리를 나타내며 생략 가능
'linux' 카테고리의 다른 글
| linux - log 관리 logrotate (0) | 2019.11.19 |
|---|---|
| directory 사용 명령 (0) | 2019.11.10 |